Comment créer un formulaire de diagnostic sur Shopify (Stratégie et technique)
Vos produits résolvent plusieurs problématiques et/ou s’adressent à plusieurs typologies de personnes, vous souhaitez offrir une navigation ainsi qu’un parcours plus personnalisé à vos utilisateurs pour les diriger vers le bon produit et pour la bonne raison.
Pour ce faire, vous pensez au fameux Quizz ou formulaire de Diagnostic, et c’est une bonne idée.
Cette fonctionnalité peut rapidement devenir un élément central sur votre site jusqu’à rediriger l’intégralité de votre trafic sur votre diagnostic, mais attention car de nombreux pièges existent…
Dans cet article je vais vous expliquer comment mettre en place un formulaire de diagnostic sur Shopify mais surtout, comment en tirer un maximum de profits.
Intégration d’un formulaire de diagnostic : Disclaimer
Vous ne disposez pas de preuve de marché ? Vous n’avez pas de trafic stable sur votre boutique E-commerce ? Nous vous recommandons de ne pas allonger votre cycle de vente avant d’avoir validé votre marché et vos fondations.
En passant par un formulaire de diagnostic, vous risquez de déconcentrer vos utilisateurs, augmenter le nombre d’étapes avant achat et évidemment : Le nombre de possibilités de vous tromper.
Si vous avez plusieurs manières de vendre votre produit (Cible, phase de vie, problématique, type de peau, etc…) faites d’abord un test d’angle marketing : Vous aurez un résultat beaucoup plus rapide.
À quoi s’attendre lorsqu’on intègre un Quizz sur sa boutique en ligne ?
Le formulaire de diagnostic sur une boutique e-commerce va bien plus loin que de simplement :
- Offrir une navigation plus personnalisée
- Optimiser réponses aux questions qu’on vous pose déjà “humainement”
- Permettre à vos utilisateurs de mieux comprendre vos produits
Vous allez pouvoir récolter et enregistrer énormément de données sur vos utilisateurs jusqu’à comprendre des tendances et récupérer des informations précieuses pour améliorer votre expérience client ainsi que votre discours à tous les endroits de votre tunnel de ventes.
… Ce n’est pas tout !
Vous allez récolter de précieux emails, très qualifiés, et ainsi convaincre les utilisateurs les plus réticents grâce à vos campagnes de mail quotidiennes ou automatisées.
Et pour aller encore plus loin, vous allez pouvoir segmenter les emails que vous récoltez en fonction de leurs réponses. Oui oui oui, vous allez pouvoir isoler vos prospects, donc créer des campagnes plus personnalisées ou déclencher des flows automatiques pour certains segments de votre audience.
Vous l’avez compris, le diagnostic est une arme redoutable mais… Est-ce fait pour vous ?
Dans quels cas mettre en place un formulaire diagnostic ou quizz sur votre boutique en ligne ?
Comme mentionné précédemment, si vous n’avez pas de trafic ni de preuve de marché : Ne complexifiez pas votre tunnel de vente.
Sinon, si vous ne vendez qu’un seul et unique produit sur votre boutique, mettre en place un quizz ne sera pas l’action la plus impactante que vous pouvez réaliser. Nous vous recommandons plutôt de créer des variantes de discours plutôt qu’un formulaire complet avant d’arriver sur la fiche produit.
En revanche, créer un formulaire de diagnostic sur votre boutique sera très pertinent si :
- Vous vendez des produits cosmétiques : Qui répondent à plusieurs problématiques de peau, cheveux, …
- Vous vendez des compléments alimentaires : Contre le stress, le sommeil, les menstruations, …
- Vous vendez des produits techniques : avec plusieurs variantes de taille, matière, absorption, débit, âge, …
- Autre ? N’hésitez pas à nous demander 🙂
Avant de passer aux différentes solutions possibles pour créer et intégrer un formulaire de diagnostic sur votre boutique, découvrons ensemble les bienfaits pour l’utilisateur et pour vous.
Bienfaits pour l’utilisateur
Les bienfaits pour l'utilisateur d'un formulaire de diagnostic sur une boutique en ligne sont multiples.
Tout d'abord, cela permet d'offrir une expérience de navigation plus personnalisée et d'optimiser les réponses aux questions qu’il pourrait se poser de manière consciente ou inconsciente.
Cela permet également aux utilisateurs de mieux comprendre les produits proposés. En répondant aux questions du formulaire, les utilisateurs peuvent découvrir des produits qui correspondent exactement à leurs besoins et problématiques, ce qui leur permet de gagner du temps et d'éviter de se perdre dans un grand nombre de produits qui ne leur correspondent pas.
Bien réalisé, un formulaire de diagnostic permet également de briser d’actuelles ou futures objections à l’achat.
Bienfaits pour vous (Boutique en ligne)
Les bienfaits pour la boutique en ligne de mettre en place un formulaire de diagnostic sont également multiples.
Tout d'abord, cela permet de récolter et enregistrer énormément de données sur les utilisateurs pour améliorer l'expérience client globale ainsi que le discours de la première publicité au dernier email.
De plus, cela permet de récolter des emails très qualifiés, et ainsi convaincre les utilisateurs les plus réticents grâce à des campagnes de mails quotidiennes ou automatisées.
Enfin, et surement l’argument le plus important : Cela vous permet de rediriger certains utilisateurs vers des produits pour des raisons très spécifiques. Ce que vous n’auriez probablement pas fait avant par peur de trop orienter votre fiche produit pour segment de marché trop petit.
Liste des solutions possibles pour créer un formulaire de diagnostic
Il existe évidemment de multiples solutions pour implémenter un système de Quizz sur sa boutique en ligne. Voyons ensemble les principales :
Applications Shopify
Les applications Shopify, c'est la solution la plus pertinente pour un test ou une première version très simple. Malheureusement, ces outils sont souvent peu modulables et personnalisables.
Voici les différents avantages :
- Pas besoin de technique
- Installation et paramétrage rapide
- Coût correct
Et voici les inconvénients :
- Impact négatif sur la vitesse de chargement
- Peut entrainer des problèmes de compatibilité
- Coût mensuel
- Limité sur des cas complexes : redirections automatiques, nombre d’étapes, type de questions…
- Peu adapté au branding de la boutique
Développement 100% personnalisé
Voici les différents avantages :
- 100% liberté
- Design sur mesure
- Redirections 100% personnalisées
- Possibilité de tracking personnalisé par étape
- 100% natif donc moins de problèmes de vitesse ou compatibilité
Et voici les inconvénients :
- Très coûteux
- Peu de liberté dans l’entretien et les mises à jour
- Difficile à relier avec d’autres applications
Embed Typeform
Voici les différents avantages :
- 100% liberté
- Logique avancée
- Redirections externes possibles
- Connexions API facilitées
- Intégration très propre en quelques clics sur Shopify
- Optimisé pour la vitesse de chargement
Et voici les inconvénients :
- Coût mensuel 2 à 10x plus élevé qu’une application
- Reste assez restreint en terme de design
- Fonctionnalités supplémentaires payantes (Logo, Redirection externe)
Alternatives
- Outgrow
- ClickUp
- Jotform
- Paperform
- SurveyMonkey
- ProProfs Survey Maker
- Formstack
- Google Forms
- Wufoo
- HubSpot Web Forms
- Zoho Forms
Création et intégration de notre formulaire de diagnostic sur Shopify
Pour créer et intégrer notre formulaire de diagnostic nous allons choisir l’option “Embed typeform”. Embed signifie simplement le fait d’intégrer le formulaire à l’intérieur du site.
Voyons ensemble les différentes étapes.
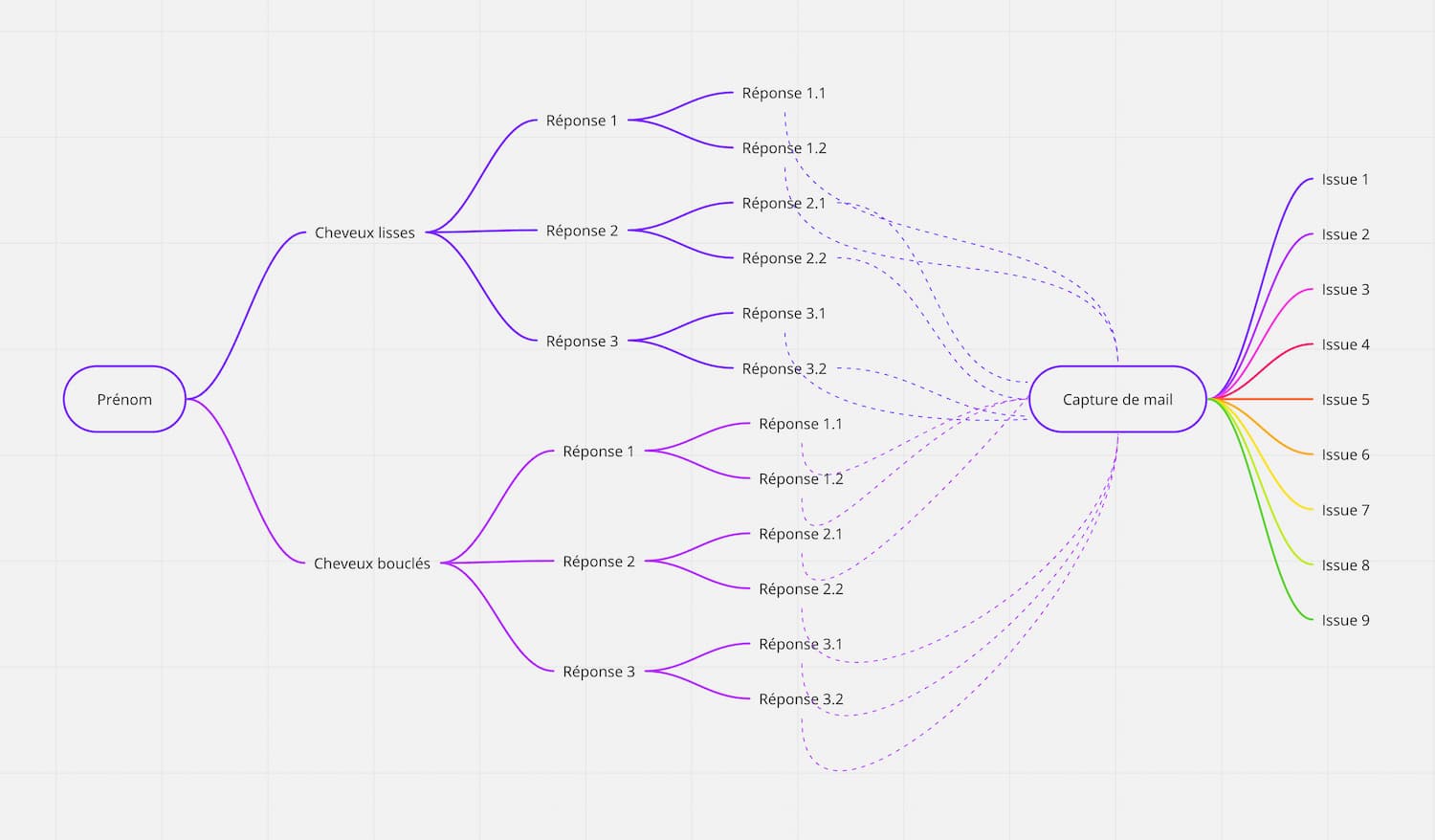
Étape 1 : Listing des questions et création des issues
Dans cette partie, nous allons mettre à plat tout le formulaire et lister les différentes informations dont nous auront besoin, les différentes questions et réponses puis les différentes issues vers lesquelles nous allons rediriger nos utilisateurs.

Étape 2 : Paramétrage de Typeform
Un fois que toute la logique et les questions ont été mises à plat, il est temps de les formaliser sur Typeform. Vous pouvez utiliser la version offerte le temps de tout mettre en place mais vous devrez choisir un forfait à un moment en fonction des fonctionnalités dont vous avez besoin.
N’oubliez pas que rien n’est fixe et que vous allez naturellement pouvoir estimer la valeur que vous apportera cet outil. Vous pourrez donc choisir de le conserver ou non par la suite.
Étape 2.1 : Création des questions
Cette étape consiste à créer chaque questions et réponses prévues.

Étape 2.2 : Création des issues
Les issues, c’est l’endroit ou l’utilisateur va arriver après avoir répondu à nos questions. En fonction des questions, ils arriveront vers des issues différentes. Nous créerons la logique juste après.
Dans l’exemple ci-dessous, nous créons des issues sous forme de “Slide” mais vous pouvez aussi créer des redirections automatiques vers une URL personnalisée.

Étape 2.3 : Création de la logique pour aligner les issues aux réponses
Une fois que vous avez toutes vos questions ainsi que toutes vos issues, vous pouvez passer à la logique.
Parfois, les questions peuvent différer en fonction des réponses précédentes et parfois, seules les issues diffèrent. C’est dans l’onglet “Logic” que tout se passe :

Étape 3 : Choix de forfait sur Typeform
Choisir un forfait typeform est malheureusement obligatoire. Si vous voulez exploiter pleinement les fonctionnalités comme :
- Les redirections automatiques vers des liens externes
- La connection entre Typeform et Klaviyo
- Les logiques avancées
- Quelques éléments de branding
Vous devrez choisir un abonnement entre Plus et Business.

Étape 4 : Embed du formulaire sur le site OU ajout du typeform dans le menu
Votre formulaire est prêt ? Il ne reste plus qu’à l’intégrer ! Typeform vous donnera un morceau de code à intégrer directement dans votre thème et c’est parti 🙂.

Usages avancés : Allez plus loin !
Nous avons déjà fait un beau parcours mais comme toujours, nous pouvons pousser le comportement de votre formulaire de diagnostic BEAUCOUP plus loin !
Juste pour que vous sachiez que c’est possible, voici 3 choses que vous pourriez mettre en place après avoir mis en place votre premier formulaire de diagnostic sur votre boutique en ligne.
Segmentation dynamique de prospects dans Klaviyo
En suivant cette documentation, vous allez très simplement pouvoir connecter votre compte typeform à votre compte klaviyo.
Vous allez me dire, mais pour quoi faire ?
Et bien… Tout d’abord, enregistrer chaque mail capturé dans une liste d’email (soit votre newsletter, soit une liste à part).
Ensuite, sachez que chaque réponse aux questions posées lors du formulaire seront associé à cette personne à l’intérieur de Klaviyo. Ce qui veut dire que vous allez pouvoir segmenter vos prospects en fonction de leur réponses, déclencher des séquences d’email dès qu’un utilisateur rejoint un segment particulier ou simplement leur envoyer des newsletters beaucoup plus ciblées.
Variables en URL
Dans votre diagnostic, vous allez probablement utiliser les redirections automatiques vers une URL externe. Du moins, c’est ce que je vous conseille de faire pour une expérience ultra personnalisée !
Malheureusement, vous allez devoir créer autant de nouvelles URL qu’il existe d’issues. Au moins pour expliquer à votre prospect la raison pour laquelle il a été redirigé sur cette page (En lien avec ses réponses).
Heureusement, nous avons une solution ! Un peu technique certes… mais c’est pour vous montrer jusqu’où on peut aller. Sur la boutique Shopify ci-dessous, nous avons créé un système qui lit l’URL afin d’afficher des textes différents sans avoir à créer de nouvelles pages. Exemple :


Utilisation diverse de typeform
Enfin, vous pouvez vous servir de votre abonnement typeform pour d’autres sujets importants comme des sorties de produits ou des enquêtes utilisateur.
Quitte à payer un abonnement, autant l’utiliser à fond !
Par exemple, WiseTrailRunning utilise cette solution pour tout l’aspect co-création de la marque. Typeform agit comme une grosse base de données, ils sondent leurs utilisateurs et imaginent avec eux les produits de demain tout en continuant de capture de nouveaux mails.
Vous pourriez aussi créer des enquêtes utilisateurs avant ou après achat et récupérer de précieuses informations ou créer un test de compatibilité comme le fait très bien HelloBoku.
Conclusions
Le formulaire de diagnostic est une fonctionnalité puissante pour les boutiques en ligne qui veulent offrir une expérience de navigation plus personnalisée à leurs utilisateurs tout en récoltant des données précieuses sur leurs clients.
Cependant, avant de mettre en place un formulaire de diagnostic, il est important de valider son marché et d'avoir un trafic stable sur votre boutique en ligne. Si vous décidez d'aller de l'avant, il existe plusieurs solutions possibles, telles que les applications Shopify, le développement personnalisé ou l'intégration d’un outil comme Typeform. Quelle que soit la solution que vous choisissez, un formulaire de diagnostic peut être un élément clé pour améliorer votre tunnel de vente et convertir davantage de clients.
Voir plus
Découvrez nos autres articles e-commerce


Rejoignez les
DEPLOYER's INSIGHT





